REANIMACIÓN CARDIO PULMONAR
El paro cardiorrespiratorio (PCR) es, desde hace años, uno
de los principales problemas de salud a los que se enfrentan los
países que exhiben indicadores de salud compatibles con un
gran desarrollo social. Este es responsable de más del 60 % de
las muertes por enfermedades isquémicas del corazón (principal
causa de muerte en el adulto) en especial el infarto agudo del
miocardio (IAM), con el cual comparte su ritmo circadiano (un
pico en horas de la mañana y en los meses de frío). Es la mayor
emergencia médica y es reversible si el paciente es
reanimado correctamente y en el menor tiempo posible.
Conceptualmente el paro cardiorrespiratorio es el cese
global de la circulación (actividad mecánica cardiaca) en un individuo
en el cual no se debía esperar en ese momento su muerte y se
diagnostica por la ausencia de respuesta neurológica (no responde
al llamado, no se mueve), no respira y no tiene pulso.
En el adulto, es consecuencia casi siempre, de enfermedades
previas del corazón que producen eléctricamente una
fibrilación ventricular (FV) que es un ritmo caótico, sin
actividad mecánica cardíaca y que en el monitor o
electrocardiograma se observa como movimiento en forma de
ondas pequeñas, rápidas y desorganizadas. En los niños, el
paro cardiaco primario es infrecuente (la fibrilación ventricular se
reporta menor del 15 %), más comúnmente, el politrauma y otras
condiciones que causan hipoxia (déficit de oxígeno), son las que
lo originan y por ello, en estas edades, se presenta eléctricamente
como una asistolia (línea plana). Si la muerte se produce en la
primera hora desde el inicio de los síntomas, se considera una
muerte súbita.
Aunque cerca del 82,4 % de los paros cardiacos
extrahospitalarios obedecen a una causa cardiovascular, su
etiología puede ser muy variada y lo pueden originar todas
las condiciones que necesitan de apoyo vital descritas en el
capitulo 1. Desde el punto de vista conceptual creemos
oportuno diferenciarlo de otros conceptos como son:
Paro respiratorio: Es la ausencia de movimientos
respiratorios (apnea), pero el pulso está presente.
Muerte clínica: Apnea más parada cardiaca total.
Muerte cardiaca: Para establecer esta condición es necesario
detectar una asistolia eléctrica intratable (línea plana) durante
por lo menos 30 minutos a pesar de una reanimación avanzada
y un tratamiento avanzado óptimos.
Muerte cerebral: Tiene criterios clínicos,
electroencefalográficos, etc. precozmente, tras una PCR es
imposible su determinación, la conclusión de los intentos de
RCPC de urgencia en presencia de muerte cerebral aparente solo
está justificados cuando existe muerte cardíaca asociada.
En ocasiones existen situaciones que simulan un PCR, para
estar seguros verifique el pulso y la respiración, estos no
pueden estar ausentes, pero si tiene dudas: Inicie la RCPC.
Reanimación cardiopulmonar básica
Reanimación cardiopulmocerebral (RCPC): Son todas las
maniobras realizadas para restaurar una oxigenación y circulación
eficientes en un individuo en PCR con el objetivo de lograr una
adecuada recuperación de la función nerviosa superior, este es
su objetivo final. Se aplica ante un paro cardíaco,
independientemente de su causa.
La RCPC incluye una serie de pasos (ABC del apoyo vital) en
cascada que agilizan el rápido reconocimiento de los principales
signos vitales. Esta secuencia, si bien se diseña para la RCPC,
también es aplicable para cualquier tipo de evento médico o
traumático al cual haya que reconocer de forma inmediata antes
de brindar apoyo vital básico o avanzado. La RCPC al igual que
el apoyo vital, puede ser básico o avanzado en dependencia de
los recursos y el entrenamiento del personal. El seguimiento se
resume en los algoritmos para la RCPC del adulto y del niño
expuestos más adelante.
Indicaciones de la RCPC de urgencia
Por concepto, para nuestro sistema de salud todo paciente
en PCR debe ser reanimado, no obstante, pueden considerarse
3 condiciones en las cuales no existe una justificación desde el
punto de vista científico, las cuales son:
• El PCR representa el estadío terminal de una
enfermedad crónica incurable.
• Imposibilidad de restablecer funciones nerviosas
superiores, como en el caso de destrucción traumática
del cerebro, rigor mortis, livideces en áreas declives y
signos de descomposición.
• En la atención a accidentes masivos, la reanimación a
pacientes con parada cardiorrespiratoria no constituye
la primera prioridad si existen otras víctimas que atender
y se dispone de pocos recursos humanos.
En algunos países no se realiza cuando está ordenado “no
RCPC” (Ej. En la historia clínica), por consentimiento previo del
enfermo o sus familiares. A pesar de producirse el daño
neurológico después de 4 min. posteriores al PCR, en ocasiones
ha existido recuperación completa luego de más de 10 min. sin
apoyo vital, ello justifica el optimismo acerca de las potencialidades
en la realización de la RCPC.
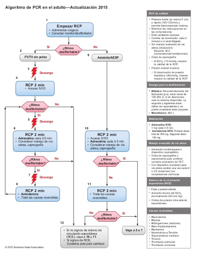
PASOS (ABC) DE LA RCPC.
A-A: Vías aéreas.
A-1: Abra las vías aéreas y evalúe su permeabilidad.
A-2: Limpieza y desobstrucción si es necesario.
B-B: Respiración o ventilación.
B-1: Evalúe la respiración (maniobra de MES por 10 segundos).
B-2: Brinde 2 respiraciones de rescate para comprobar
permeabilidad y oxigenar (si obstrucción pasar a A-2).
C-C: Circulación.
C-1: Evalúe circulación (pulso central por 10 seg.).
C-2: Inicie compresiones cardiacas si no hay pulso, al ritmo y
frecuencia según la edad
CADENA SE SUPERVIVENCIA
Son una serie de pasos considerados imprescindibles para la
correcta recuperación (tanto a corto como a largo plazo) ante un paro
cardiorrespiratorio, pero que son válidos ante cualquier emergencia
médica. Como se verá, todos están relacionados al factor tiempo. Solo se dispone de 3 a 5 minutos para iniciar la
RCPC, posterior a ello puede ocurrir lesión irreversible
del tejido cerebral.

Actuación de un socorrista ante un PCR.
• La decisión de iniciar la RCP se toma si la víctima no
responde y no respira normalmente.
• Conservar la serenidad y rapidez, no demostrar ansiedad.
• No mirar solo el enfermo, observar todo el entorno.
• No arriesgar su vida, no se convierta en otra víctima.
• Tratar en lo posible de determinar qué y cómo pasó.
• No olvidar activar el sistema de emergencia.
• Mirar la hora para poder determinar el tiempo.
• Auxíliarse de espectadores u otras personas que puedan
ayudar.
• No iniciar una evacuación si no tiene condiciones para
el apoyo básico durante el traslado, espere la llegada del
sistema de emergencia.
• Si hay más de un paciente, clasifíquelos y atiéndalos según
prioridad vital.
• No causar más daño, no realice maniobras de las cuales
no está seguro que están indicadas.
• En la exploración de la víctima, realizar primero una
revisión vital (busque y trate condiciones que son una
amenaza inminente para la vida) y luego una revisión
sistemática total (evaluación ordenada para detectar
afecciones que pudieran constituir una amenaza para
la vida o las extremidades).
• Resolver primero la función respiratoria, segundo la
circulatoria y luego el resto.
• No interrumpir la RCPC excepto para desfibrilar o si
observa signos de recuperación.
¿Dónde debe ubicarse el rescatador para la RCPC?.
El rescatador debe colocarse cómodo, en línea recta con los
hombros del paciente para evitar movimientos de lateralización
innecesarios, en el caso de 2 rescatadores cada uno se distribuye
a cada lado del paciente, el que se ocupa de la ventilación se
ubica al lado de la cabeza de la víctima y su rodilla externa no
debe sobrepasar la cabeza, el segundo garantizará la circulación
y se ubicará en línea con la región del tórax.
Detención de la RCPC
No existe un criterio uniforme acerca de hasta cuando
reanimar, si el paciente no retorna a la circulación y respiración
espontáneas, recomendamos el que plantea por lo menos 30
minutos de asistolia, a pesar de habérsele realizado apoyo vital
avanzado (fármacos, intubación, abordaje venoso etc.); por otro lado,
depende además, del sitio donde usted se encuentre, posibilidad
de relevo por otros socorristas, del cansancio y de la llegada
efectiva de apoyo vital avanzado. Si existe hipotermia, mantenga
las maniobras de RCPC hasta que al menos, la víctima se caliente.
Evaluación de la eficacia de la RCPC
Para esta evaluación tomamos elementos durante la
resucitación y el examen clínico en los períodos de tiempo interciclos.
Eficacia de las maniobras:
• El tórax se eleva con la insuflación.
• No hay escape de aire en la insuflación.
• No hay dilatación gástrica.
• Cada compresión es seguida de una pulsación arterial
palpable en el cuello.
Eficacia de la RCPC.
• Se recupera la dilatación de las pupilas (midriasis).
• Mejora la coloración violácea (cianosis).
• Inicio de movimientos respiratorios.
• Se recupera el pulso espontáneo.
• Recuperación de la conciencia.

Maneje la vía aérea: (10 segundos).
• ABRA LA VÍA AÉREA (extensión de la cabeza y
elevación del mentón), la presencia de trauma obliga a
utilizar tracción mandibular y al control de la
columna cervical (collarín o manualmente).
• VERIFIQUE LA RESPIRACIÓN por 10 seg. Mediante la
maniobra de MES, con la cabeza del rescatador
a 5 cm de la boca de la víctima y mirando hacia el tórax:
- Mire el pecho para ver movimientos.
- Escuche los sonidos respiratorios.
- Sienta la respiración en su mejilla.
Si el paciente respira normalmente, colóquelo en posición de
rescate si no hay trauma, chequéelo frecuentemente y espere la llegada
del SIUM. Si el individuo no respira, podemos estar en dos variantes:
Existe un paro respiratorio solo o asociado al PCR o existe una
obstrucción de la vía aérea y en este caso es necesario desobstruirla
antes de realizar otra maniobra (los pasos se describen en el capítulo 2).
Para establecer la diferencia, se evalúa su permeabilidad. De encontrarse
solo y existir la posibilidad de comunicación, puede dejar a la víctima
para activar el sistema de emergencia.
Compruebe la permeabilidad de las vías aéreas
Dé de 2 a 5 respiraciones de rescate, de 1 segundo de
duración, con 500-600 mL de aire y observe el pecho subir en
cada respiración. Cierre la nariz para evitar la salida de aire. Permita
la exhalación del aire entre respiraciones. De no existir paso del aire
reposicione la cabeza y reintente nuevamente, la falla en un segundo
intento supondría una obstrucción de vías aéreas y como tal es
necesario resolverla antes de pasar a los siguientes pasos.
Las normas más recientes permiten tomar la decisión de
iniciar la RCP con compresiones cardiacas si la víctima no
responde y no respira normalmente; no obstante, desde el
punto de vista metodológico consideramos que como el
PCR está definido por el cese de la circulación, los
socorristas más entrenados deben tratar de tomar el pulso
central antes de iniciar el resto de las maniobras.
Compruebe circulación
Determine presencia de pulso para precisar si el corazón
está latiendo (10 segundos) en región carotídea brinda dos variantes: Hay pulso pero no hay respiración, en este
caso estamos en presencia de un paro respiratorio, dé una
respiración cada 5 segundos (12 por min.) y reevalúe cada dos
minutos. Pero si no hay respiración ni pulso, el paciente está en
PCR y se debe iniciar inmediatamente la RCPC (ventilaciones de
rescate y compresiones cardiacas externas) por períodos de 2 minutos
al cabo del cual se reevalúan pulso y respiración por 5 seg.
Para los rescatadores no profesionales, este paso puede
no realizarse y la RCPC se inicia si la víctima está
inconsciente no se mueve y no respira.
• Lo definen las compresiones cardiacas.
• Primero el paciente debe colocarse sobre una superficie
firme.
• El área de compresiones se localiza sobre el esternón, el
punto medio del esternón entre las dos bases de las tetillas
en el centro del tórax. Se coloca la palma de la
mano dominante sobre el centro del pecho y la palma de la
otra sobre esta, los dedos se entrelazan y se procura no
presionar sobre las costillas ni sobre el abdomen. Un
procedimiento clásico consiste en deslizar los dedos índice
y medio por el reborde costal hasta llegar al apéndice
xifoides, luego coloque el talón de una mano 2 dedos por
encima de la punta del apéndice xifoides.
• Presione con ambas manos 1/3 del diámetro antero-posterior
del tórax (4-5 cm.) con una frecuencia de 100 por
minuto contando en alta voz.
• El tiempo de compresión debe ser igual al de la
descompresión (ciclo de relación compresión
descompresión de 50 %-50 %).
• Siempre debe permitirse el completo retroceso del tórax.
• Cada vez que se levanten las manos, deben reposicionarse
antes de reiniciar las compresiones.
Los brazos deben quedar en línea recta y perpendiculares
sobre el área de compresiones y luego de cada compresión se
debe liberar el tórax para que se expanda, pero sin perder contacto
con las manos. Debe existir el mismo tiempo para la compresión
y para la relajación.
El apoyo circulatorio se combina con la ventilación de rescate a
una relación de 30 compresiones por 2 respiraciones por dos
minutos (5 ciclos). Chequear periódicamente la calidad de las
compresiones con la palpación del pulso carotídeo durante las
mismas. Recuerde que aún con compresiones cardíacas óptimas la
presión diastólica no sobrepasa los 40 mm Hg. “Hágalo bien”.
Las maniobras de RCPC solo se detendrán si la víctima muestra
signos de recuperación, llega ayuda profesional del SIUM o el
socorrista está exhausto. Disponer de un desfibrilador, cambia un
poco la secuencia de maniobras, pues está indicado desfibrilar
cuanto antes; los pasos para ello se describen más adelante.
No hay comentarios:
Publicar un comentario